产品实拍图





































关于
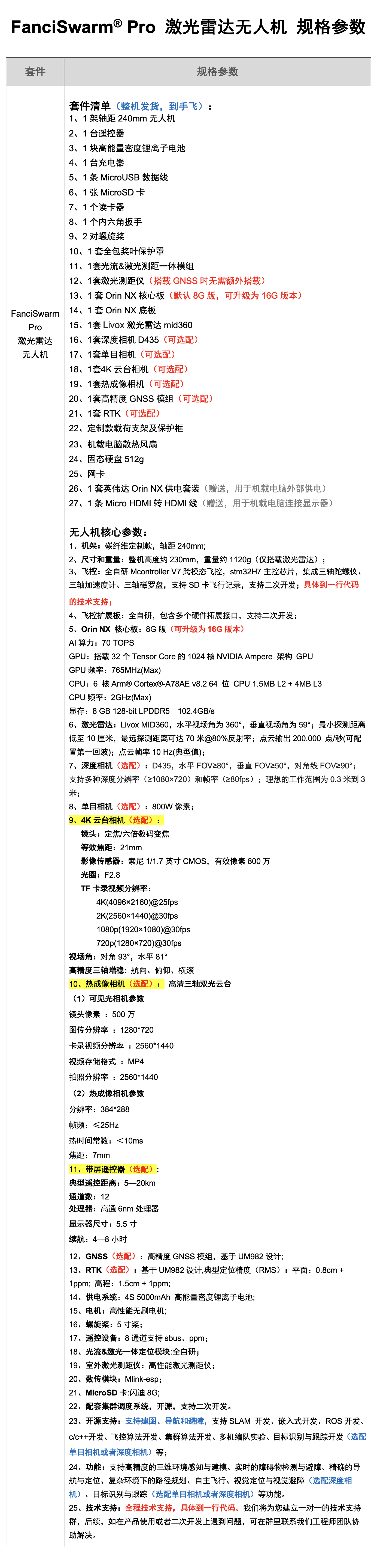
FanciSwarm® Pro 激光雷达套件

是什么?FanciSwarm® Pro 激光雷达无人机套件是 FanciSwarm® Pro 集群无人机技术的延伸,通过创新的机载电脑支架系统,实现与 NVIDIA Jetson Orin 系列的无缝集成,支持搭载 Orin NX(8G或16G),赋予无人机强大的计算能力。

该套件搭载 Livox MID-360 激光雷达,具备360°全向超大视场角(FOV),提供全面的环境感知,增强无人机在复杂空间中的定位与避障能力。其小巧的体积便于安装,同时保证了强大的感知功能。此外,套件还支持选配深度相机 D435 、高精度 GNSS 模组或RTK,进一步提升环境感知与定位能力,拓展了无人机的应用范围和功能。

FanciSwarm® Pro 激光雷达套件预装 Ubuntu20.04 和 ROS Noetic,开箱即用,省时高效;配套 Faster-LIO SLAM 工程,实时构建高精度三维地图,GNSS拒止环境高精度定位;配套 EGO-Planner 开源工程,高效路径规划,动态避障;配套 VINS-Fusion VSLAM 工程(需选配深度相机 D435),精确定位与建图;配套自研的 FanciSwarm® 集群调度系统,赋予无人机卓越的集群协同能力......这些技术的结合,为用户提供了一个灵活、高度集成且易于扩展的平台,以实现更高级的无人机应用和研究。

此外,幻思创新Fancinnov 全面、深入和个性化的技术支持体系,为每一位用户提供“具体到一行代码的技术支持”

构成:由 FanciSwarm® Pro 集群无人机、定制款碳纤维载荷支架、碳纤维保护框、Orin NX(8G或16G)核心板以及底板、激光雷达Livox MID-360、深度相机 D435(选配)、单目 RGB相机(选配)、高精度 GNSS模组(选配)、RTK(选配)、4K云台相机(选配)、热成像相机(选配)、512g 固态硬盘、散热风扇等构成,调试安装好,整机发货,到手即飞

作用:FanciSwarm® Pro 激光雷达套件,通过深度融合 Jetson Orin 的强大计算能力和 Livox MID-360 的强大环境感知能力,可实现高精度的三维环境感知与建模、实时的障碍物检测与避障、精确的导航与定位、目标跟踪与识别(搭载相机模块)、复杂环境下的路径规划、自主飞行等功能。这些功能使得无人机能够胜任复杂场景下的搜索与救援、自动化巡检(搭载相机模块)、智能跟随(搭载相机模块)、环境监测等多种任务。

购买

联系人

幻思创新 - Eisen:131 6166 2599
幻思创新 - Eisen:eisenhe@fancinnov.com

幻思创新 - Jacky:178 0100 5045
幻思创新 - Jacky:jackypan@fancinnov.com

企业微信


邮箱

幻思创新 - 官方:company@fancinnov.com